內容提要
今年是“九二共識”達成30周年。本文概述了“九二共識”達成的緣起和全過程,論述了30年間“九二共識”所發揮的重要作用和經受的風雨洗禮,總結了堅持“九二共識”的歷史啟示,闡述了“九二共識”的核心要義“海峽兩岸同屬一個中國,共同努力謀求國家統一”,強調了堅持“九二共識”對于發展兩岸關系和實現國家統一的必要性和重要性,以期為歷史留下公正注腳。
關鍵詞 一個中國原則 “九二共識” 兩岸關系政治基礎 兩岸協商談判
作者 丁艷靈? ?孫亞夫
今年是“九二共識”達成30周年。30年來,圍繞“九二共識”的褒貶,一定程度上牽動著兩岸協商談判乃至兩岸關系的跌宕起伏和發展演進。30年來,大陸和臺灣關于“九二共識”的紀念、回憶、評論、學術文章不勝其數,臺灣島內關于共識有無、名稱概括、存廢問題爭論不休。本文立足學術研究的視角,以30年兩岸關系歷程為背景,以歷史檔案文獻、兩岸研究成果、有關人士言論為依據,力求客觀還原歷史、思考當下未來,為“九二共識”有沒有、是什么、有何用留下公正注腳。
一、?問題緣起:確保兩岸商談的正確方向
為什么會有“九二共識”?它不是憑空而來的,而是1987年兩岸隔絕狀態結束后,為適應和推動兩岸協商談判以及兩岸關系發展的產物。
臺灣是中國的領土。1949年以后,由于臺灣問題的產生,大陸和臺灣尚未統一,在相當長時間里處于軍事對峙狀態。20世紀70年代末,國內外形勢發生重大深刻變化。1979年1月1日全國人大常委會發表《告臺灣同胞書》,鄭重宣示爭取祖國和平統一的大政方針。臺灣蔣經國當局雖將之誣為“統戰陰謀”,聲稱與中共“不接觸、不談判、不妥協”(“三不政策”),提出“三民主義統一中國”的口號,但也不得不作出一些回應,兩岸關系開始緩和。1987年11月,經由大陸方面長期努力和臺灣當局政策松動,長達38年之久的兩岸隔絕狀態被打破,兩岸人員往來和經濟文化等領域交流隨之興起,兩岸關系進入新階段。這時臺灣政局也發生一些變化,1988年1月,蔣經國去世,由其副手李登輝繼任。
隨著兩岸民眾交往廣泛展開,出現大量同時涉及臺灣與大陸、需要通過兩岸協商解決的具體問題和突發事件,由此催生了兩岸協商談判。1986年5月,為妥善解決臺灣華航貨機機長王錫爵駕機降落廣州要求定居大陸的事件,中國民航與臺灣華航進行了談判(“兩航談判”)。1990年7月、8月,臺灣有關方面兩度以極不人道方式遣返所謂大陸“越界”漁民和私渡人員,相繼造成兩起重大人員傷亡慘劇。此后兩岸紅十字組織溝通聯系,并各自得到授權,于9月在金門進行商談(“金門談判”),討論解決此類人員和刑事犯或刑事嫌疑犯遣返的問題,簽署了協議(“金門協議”)。這些都說明兩岸商談不可避免,也無法回避,臺灣當局“三不政策”難以為繼。
面對這種情況,臺灣當局開始設立機構、調整政策。1990年10月7日成立“國家統一委員會”(簡稱“國統會”),作為最高決策機構;1991年1月28日成立“行政院大陸委員會”(簡稱“陸委會”),作為執行機構;2月23日通過“國家統一綱領”(簡稱“國統綱領”),作為大陸政策最高指導原則。同時策劃成立民間性質的財團法人海峽交流基金會(簡稱“海基會”),明定其接受臺灣當局委托、授權與大陸方面聯系和協商,處理涉及公權力的兩岸事務。海基會于1990年11月成立,1991年3月掛牌運作。
中共中央臺辦、國務院臺辦重視臺灣海基會的成立,因為這意味著臺灣當局即將以民間名義與大陸方面接觸、交往,兩岸商談之門即將開啟。一方面,鑒于臺“國統綱領”明確表示堅持一個中國原則、追求國家統一,鑒于臺灣海基會以“中國的、善意的、服務的”為建會宗旨,大陸方面愿意以適當方式與其接觸商談;另一方面,考慮到兩岸存在政治分歧的客觀現實,為保證接觸商談是在一個中國原則基礎上進行,不造成“兩個中國”“一中一臺”的問題,大陸方面認為在接觸商談開始時應爭取海基會表明堅持一個中國原則的基本態度,最好能達成共識,或寫入協議。為此,時任國臺辦副主任唐樹備組織起草了《處理海峽兩岸交往中具體問題應遵循的五項原則》(后被稱為“唐五條”),準備在海基會組團來訪時與其交換意見。這五項原則的第二項是:“在處理海峽兩岸交往事務中,應堅持一個中國的原則,反對任何形式的‘兩個中國’‘一中一臺’,也反對‘一國兩府’及其他類似的主張和行為。”以上即是海峽兩岸日后達成“九二共識”的緣起。
1991年4月28日至5月3日,臺灣海基會副董事長兼秘書長陳長文第一次率團來大陸訪問。這是大陸方面首次與臺灣當局授權的唯一正式機構接觸。唐樹備在會見陳長文時,向陳提出了“唐五條”。但是,陳長文表示海基會僅受權談具體事務性問題,不應也不能談政治問題。雙方未能就“唐五條”談起來。同年11月3日至7日,陳長文再次率團來北京,雙方就“合作打擊臺灣海峽海上走私、搶劫犯罪活動問題”首次進行程序性商談。在唐樹備堅持下,雙方討論了在事務性商談中“堅持一個中國原則”的問題。陳長文在同意寫上“一個中國原則”的同時,堅持要求加上“對等互惠”的字句,以體現臺“國統綱領”中“兩個對等政治實體”的涵義,被唐樹備拒絕。雙方未能達成共識。此后,臺“陸委會”一再強調臺灣方面對一個中國涵義的理解與大陸方面不同,而表達對一個中國的態度是政策性問題,與事務性商談無關,海基會在事務性商談中不得談這個問題。
1991年12月16日,中共中央臺辦、國務院臺辦推動成立了海峽兩岸關系協會(簡稱“海協會”)。海協會的宗旨是“促進海峽兩岸交往、發展兩岸關系、實現祖國和平統一”,最主要的功能是可根據有關方面授權,與臺灣當局有關部門和其授權的團體、人士接觸商談,并簽訂協議性文件。海協會的成立,確立了唯一與臺灣海基會對口接觸商談的渠道。這就在兩岸關系中出現了一種奇特現象,即兩岸雙方分別成立并授權一個特定的民間團體進行接觸、商談,以解決兩岸交往中遇到的問題。這是在兩岸政治分歧沒有解決的情況下又要進行接觸商談的特殊辦法,后被實踐證明是行之有效的。
海協會成立后,根據國臺辦授權,繼續以堅持一個中國原則作為兩會交往和商談的基礎。而李登輝及其代表的國民黨主流派也加強了對海基會的控制,并不愿表明堅持一個中國原則的態度。針對這一情況,大陸方面根據兩會受權民間團體進行商談的定位,對在事務性商談中體現堅持一個中國原則的方式做了補充,提出可以使用“中國的內部事務”,以及多種表示達成共識的辦法。
1992年3月23日至26日,海協會成立后首次與臺灣海基會在北京進行工作性商談,協商解決“開辦海峽兩岸掛號函件查詢、補償”和“海峽兩岸公證書使用”兩個問題,海協會研究部主任李亞飛、咨詢部副主任周寧分別主談。商談期間,海基會代表以臺灣當局不允許其談政治問題為由,對討論堅持一個中國原則的表述,采取回避態度。同時,他們提出的主張則凸顯其“主權”和“司法管轄權”,謀求所謂“對等政治實體”地位,明顯違反了一個中國原則。例如,在解決兩岸公證書使用問題中,主張比照國家間駐外使領館認證的做法;在解決開辦兩岸掛號函件業務問題中,主張援引國家間通郵的做法。事實說明,在商談中確立堅持一個中國原則的共識是政治基礎;即便是事務性商談,如果沒有一個中國的認知前提,協商無從談起。
為推動商談進展,針對臺灣當局曲解和臺灣民眾疑慮,此次商談結束后,海協會常務副會長唐樹備于3月30日舉行記者會,就表明堅持一個中國原則的態度問題,作了進一步闡述。他說:“我們認為,一個國家里是不存在文書使用困難,也不存在掛號函件查詢問題的。現在,由于兩岸沒有統一,有必要就兩岸公證文書的使用和兩岸開辦掛號函件的查詢、賠償業務問題找出一些特別的解決辦法。”“由于現在兩岸沒有統一,所以首先應明確我們商談的或要解決的是一個國家內的事情。眾所周知,國共兩黨都認為只有一個中國,臺灣方面通過的有關統一的文件也承認只有一個中國,一個中國既然是雙方的共識,為何雙方不能本著這個原則處理兩岸具體事務性問題呢?”他還指出:“我們并不是要和海基會討論政治問題,我們只是要確認一個事實,這就是只有一個中國。至于一個中國的涵義,我們并沒有準備也不打算和海基會討論。”“至于用什么形式來表述這么一個原則,我們愿意討論。”唐樹備這一談話堅持要求海基會表明堅持一個中國原則的態度,使用了“一個國家內部事務”的提法,明確指出沒有要求討論一個中國的涵義,表示愿意討論表述方式。此后,海協會將自己的態度概括為:海峽兩岸交往中的具體問題是中國的內部事務,應本著一個中國的原則協商解決;在事務性商談中,只要表明堅持一個中國原則的基本態度,可以不討論“一個中國”的政治涵義;表述的方式可以充分協商,并愿意聽取海基會和臺灣各界的意見。這種態度合情合理,貫穿在海協會解決這一問題的全過程。
由于大陸方面的堅持,臺灣當局意識到不可能再回避堅持一個中國原則的表述問題,加之臺灣當局出于其為兩會協商所設計的政策目標,也希望商談能繼續下去并取得進展,從1992年4月開始,臺“國統會”牽頭研究應對辦法,引發了一場有各方人士參與的討論。據當時臺灣媒體報道,臺“陸委會”及“國統會”研究委員中的一些人不同意、不允許海基會在事務性商談中表明一個中國原則。他們認為,1971年10月聯合國通過2758號決議后,國際社會講的“中國”是指中華人民共和國,如果在兩岸事務性商談與協議中達成堅持一個中國原則的共識,將造成默認臺灣是中華人民共和國的一部分、中共是中國唯一合法政府的影響,將對臺灣拓展“國際生存空間”非常不利,也不能滿足制造“兩個對等政治實體”的需要。但海基會負責人和一些臺灣政要認為“不宜回避”一個中國原則,“堅持一個中國的立場,并不妨礙我務實外交的開展”。經過三個多月的討論,8月1日,臺“國統會”第八次全體會議通過“關于‘一個中國’的涵義”的決議。全文如下:“一、海峽兩岸均堅持‘一個中國’之原則,但雙方所賦予之涵義有所不同。中共當局認為‘一個中國’即為‘中華人民共和國’,將來統一后,臺灣將成為其轄下的一個‘特別行政區’。我方則認為‘一個中國’應指1912年成立迄今之中華民國,其主權及于整個中國,但目前之治權,則僅及于臺澎金馬。臺灣固為中國之一部分,但大陸亦為中國之一部分。二、民國三十八年(公元1949年)起,中國處于暫時分裂之狀態,由兩個政治實體,分治海峽兩岸,乃為客觀之事實,任何謀求統一之主張,不能忽視此一事實之存在。三、中華民國政府為求民族之發展、國家之富強與人民之福祉,已訂‘國家統一綱領’,積極謀取共識,開展統一步伐;深盼大陸當局,亦能實事求是,以務實的態度捐棄成見,共同合作,為建立自由民主均富的一個中國而貢獻智慧與力量。”
臺“國統會”這份決議反映了20世紀90年代初國民黨及其當局的立場和態度:它有國家統一的目標和一個中國的立場,但其涵義均與大陸方面不同。對于這份決議,大陸方面認為,臺灣當局從原來完全拒絕在事務性商談中談一個中國原則問題,到允許海基會談這個問題,而且還明確表示“海峽兩岸均堅持一個中國之原則”,是一種進步;而其按所謂“中華民國”立場和“兩個對等政治實體”來建構一個中國的政治涵義,是大陸方面不能同意的。8月27日,海協會負責人發表談話,指出“8月1日,臺灣有關方面就臺灣海峽交流基金會與我會商談事務性協議時有關‘一個中國’涵義問題作出的‘結論’中,確認‘海峽兩岸均堅持一個中國之原則’。我會認為,明確這一點,對海峽兩岸事務性商談具有十分重要的意義,它表明,在事務性商談中應堅持一個中國原則已成為海峽兩岸的共識”;談話重申了“在事務性商談中,只要表明堅持一個中國原則的基本態度,可以不討論一個中國涵義”的一貫主張;強調指出“我會不同意臺灣有關方面對‘一個中國’涵義的理解,我們主張‘和平統一、一國兩制’,反對‘兩個中國’‘一中一臺’‘兩個對等政治實體’的立場是一貫的”。對臺灣當局這份文件,海協會直取“海峽兩岸均堅持一個中國之原則”的關鍵話語,再表達不同意臺灣方面對一個中國政治涵義的理解,反映了政治敏銳性和政治技巧。
從上述可以看出,雖然雙方對一個中國政治涵義有分歧,但都有堅持一個中國原則的立場,這為雙方繼續商談并取得共識提供了條件。
二、 達成過程:體現求同存異的政治智慧
海協會負責人8月27日發表談話后,臺灣海基會第二任秘書長陳榮杰通過電話要求與海協會秘書長鄒哲開會面談談。9月17日,陳榮杰利用帶隊遣返私渡人員到廈門的機會,在廈門與鄒哲開就如何表述堅持一個中國原則的問題非正式交換了意見。鄒哲開對陳榮杰說:“臺灣有關方面關于一個中國的結論,說明兩岸在事務性商談中堅持一個中國原則已有共識。但我們不同意臺有關方面關于一個中國內涵的解釋,也不可能與海基會討論關于一個中國的內涵。”通過這次溝通,兩會增進了相互了解。
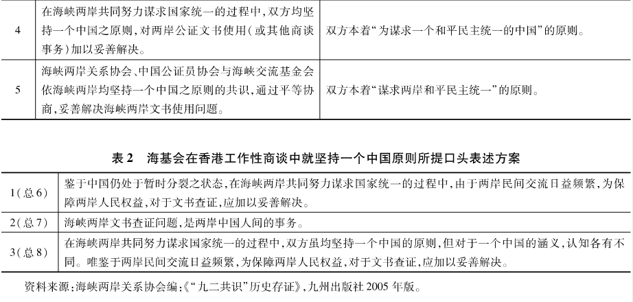
10月28—30日,兩會在香港再次就“兩岸公證書使用查證”問題進行工作性商談,海協會主談代表是咨詢部副主任周寧。商談伊始,焦點即集中在如何達成在事務性商談中堅持一個中國原則的共識,雙方都被授權討論這個問題。商談中,雙方各自提出5條文字表述內容(詳見表1)進行討論,但沒有達成可以一致接受的方案。海基會代表經評估后認為,兩會業務商談已取得實質進展,如果在政治問題上不能回應大陸關切,勢必會影響業務商談的成果,故而在30日下午最后一次小范圍討論中,再提出3條口頭表述內容(詳見表2)。海基會代表口述這3條方案時,海協會代表認真作了記錄、核對。其中第3案(總第8案)是針對海協會所提第4案(“在海峽兩岸共同努力謀求國家統一的過程中,雙方均堅持一個中國之原則,對兩岸公證文書使用或其他商談事務加以妥善解決。”)提出的最終修正案:“在海峽兩岸共同努力謀求國家統一的過程中,雙方雖均堅持一個中國的原則,但對于一個中國的涵義,認知各有不同。惟鑒于兩岸民間交流日益頻繁,為保障兩岸人民權益,對于文書查證,應加以妥善解決。”對照海基會第8案與海協會第4案的實質部分,所不同之處是增加了“但對于一個中國的涵義,認知各有不同”。海基會代表還建議“在彼此可以接受的范圍內,各自以口頭方式說明立場”。海協會代表表示回到北京后再正式答復海基會。

香港工作性商談結束后,海協會經過認真研究,認為海基會的第8案是在海協會第4案基礎上生成的,其中表明了謀求國家統一、堅持一個中國原則的態度;雖然提出對一個中國涵義的“認知各有不同”,但沒有述及其“一個中國”涵義的內容,而海協會已主張“在事務性商談中只要表明堅持一個中國原則的態度,不討論一個中國的政治涵義”;此外,“在彼此可以接受的范圍內,各自以口頭方式說明立場”,也在海協會事前考慮中。有鑒于此,可以通過求同存異的方法,與海基會達成表明堅持一個中國原則態度的共識。
這時首先要確認海基會商談代表提出的“各自口頭表述”是否為臺灣方面的正式意見。11月3日上午,海協會副秘書長孫亞夫受命給海基會秘書長陳榮杰打電話,表示“尊重并接受貴會的建議”,請其確認這是臺灣方面的正式意見;孫亞夫還表示“口頭表述的具體內容,另行協商”。新華社、中國新聞社對外作了報道。當日深夜,海基會發布新聞稿,確認“本會征得主管機關同意,以口頭聲明方式各自表達,可以接受。至于口頭聲明的具體內容,我方將根據‘國家統一綱領’及國家統一委員會本年八月一日對于‘一個中國’涵義所作決議,加以表達”。
11月16日,海協會致函臺灣海基會,回顧了在兩會事務性商談中表述堅持一個中國原則態度問題上取得的進展,指出海基會代表“建議在相互諒解的前提下,采用貴我兩會各自口頭聲明的方式表述一個中國原則,并提出了具體表述內容(見附件),其中明確了海峽兩岸均堅持一個中國的原則,這項內容也已于日后見諸臺灣報刊”;隨后告知海協會擬作口頭表述的要點:“海峽兩岸都堅持一個中國的原則,努力謀求國家統一。但在海峽兩岸事務性商談中,不涉及‘一個中國’的政治含義。本此精神,對兩岸公證書使用(或其他商談事務)加以妥善解決。”正文后附上了海基會所提第8案。這樣做既是書面錄以備查,也是表示海協會認可的“各自表述”是這一案,由此確認雙方各自表述的具體內容,也構成了兩會達成共識的內容。
11月17日,海基會副秘書長李慶平代表“陸委會”、海基會向臺灣媒體公開表示:“對海協會11月16日來函,愿以口頭聲明各自表達的方式,表示歡迎。”當天的臺灣《中時晚報》《中央日報》和11月18日《中國時報》《中央日報》等各主要媒體,分別以“兩岸各自口頭表述‘一個中國’涵意”“海協會同意以口頭方式表述‘一個中國’原則”“兩岸同意各以口頭表述一個中國原則”“口頭表述‘一個中國’我表示歡迎”為標題作了報道。雖然用詞不甚準確,但反映出臺灣輿論普遍認為兩會達成了共識。12月3日,海基會復函海協會,沒有對海協會16日函所提口頭表述要點提出異議。至此,關于在兩岸事務性商談中表明堅持一個中國原則態度的討論,以雙方相互接受的兩段具體表述為結果而結束,當事雙方都認為達成了共識。
從上述事實和過程來看:共識是雙方相互兼顧、吸取對方意見、平等協商談出來的,不是一方強加于另一方;共識雖是各自以口頭方式表述達成的,但其過程和內容均有明確的文件和文字記錄;各自以口頭方式表述是達成共識的方法,而不是共識內容本身;雙方表述的內容是相互認可的兩段文字,而不是不加約束的各說各話。共識中,雙方都表明了“海峽兩岸均堅持一個中國原則”和“努力謀求國家統一”的態度,這構成了共識的核心要義;對于一個中國的政治涵義,海基會表示雙方“認知各有不同”,海協會表示“在事務性商談中不涉及”,作了暫時擱置爭議的處理。顯然,這是一個“求同存異”的經典案例。首先是有“同”,即堅持一個中國原則、追求國家統一;有了“同”,然后才能“存異”,即對一個中國政治涵義的不同認知“暫不涉及”。如果沒有“求同”,就談不上“存異”;如果沒有“存異”,也無法做到“求同”。在兩岸政治分歧問題一時難以解決的歷史條件下,共識的達成,體現了求同存異的智慧,確立了兩岸商談的政治基礎,促成了1993年4月汪辜會談的成功舉行,為維護兩會制度化協商機制發揮了重要作用。
三、 發展應用:歷經風雨洗禮的砥礪前行
兩會達成共識后,大陸方面與國民黨及其當局之間,雙方都認為達成了共識,但對共識概括不同,這是“各表是什么”的矛盾。但在大陸方面、國民黨與民進黨之間,由于民進黨堅持“臺獨”立場,不接受一個中國原則,不承認有“九二共識”,這是“共識有沒有”的矛盾,本質上是堅持還是沖撞一個中國原則的斗爭。30年來,兩岸各方對待“九二共識”的態度,一定程度上是衡量兩岸關系尤其是政治互信水平的標志。
(一)1992年至2000年
這一時期,國共兩黨、兩岸雙方對待一個中國原則的態度有交集點、共同點,一個中國在兩岸之間本不是問題。但李登輝隨著其政治地位的鞏固,逐步背離一個中國原則,及至提出“兩國論”分裂主張,一個中國才在臺灣成為問題。相應地,大陸方面則加大了強調一個中國原則的力度。1995年1月30日,時任中共中央總書記江澤民提出現階段發展兩岸關系、推進祖國和平統一進程的八項主張,特別強調:“堅持一個中國原則是實現和平統一的基礎和前提。”
體現在兩會共識方面,由于當時共識是通過兩會互換函件(換文)達成的,事后雙方概括不同。1993年8月臺灣海基會出版的《辜汪會談紀要》第一次明載“雙方同意一個中國原則由兩會各自采用口頭方式表述后,本會始積極考慮此項會談”。此后國民黨及其當局人士在談到兩會共識時,都是講一個中國原則各自表述的意思;1995年后開始統一使用“一個中國、各自表述”或“一中各表”。而在大陸方面,1994年1月,海協會一屆三次理事會會務報告首次將兩會共識概括為:“在1992年的事務性商談中,我會與臺灣的海基會確定了各自以口頭方式表述‘海峽兩岸均堅持一個中國原則’的共識。”應當說,海協會的概括是實事求是的,符合達成共識的實際情況,涵蓋了主體、方法、意涵。第一,它明確講兩會“確定了各自以口頭方式表述”,沒有回避“各自表述”是共識達成的方式。第二,它明確指出表述的內容是“海峽兩岸均堅持一個中國原則”,而不是表述一個中國的政治涵義,符合構成共識的核心要義。
而“一個中國、各自表述”的問題在于:第一,它不符共識達成時的情況。“一中各表”是國民黨當局單方面的立場和愿望,而共識應當依據商談、換文的過程和結果來概括,即各自表述“海峽兩岸均堅持一個中國原則”的態度,這不是國民黨當局一家的“一中各表”。第二,“一中各表”在語意上留下了自說自話的空間,在特定情況下甚至有可能“一中亂表”。從1993年開始,李登輝背棄一個中國原則的分裂傾向日益加劇。他公然說,以后不能再講一個中國原則,他主張“中華民國在臺灣”。1999年李登輝提出“兩國論”后,臺“陸委會”曾經利用“一中各表”為李辯護,聲稱“‘一個中國、各自表述’的共識,亦即雙方自此就‘一個中國’可以各說各話”等。這是明目張膽地捏造事實、混淆視聽,是對1992年兩會共識核心意涵的公然歪曲和粗暴破壞。
(二)2000年至2008年
這一時期,臺灣局勢因2000年3月民進黨上臺而發生重大變化。陳水扁當局頑固堅持“臺獨”分裂立場,不接受一個中國原則,屢屢導致兩岸關系瀕臨危險邊緣。兩岸雙方圍繞“臺獨”與反“臺獨”、背棄與堅持一個中國原則的斗爭成為兩岸關系的主要矛盾,兩岸政治對抗加劇。同時,為改善發展兩岸關系,大陸方面和泛藍陣營在反對“臺獨”和堅持兩會共識上建立了互信的共同政治基礎,提出了和平發展共同愿景,為臺灣民眾提供了不同于對抗沖突的另一種道路選擇。
體現在兩會共識方面,也出現了一系列新情況。兩會接觸商談因李登輝提出“兩國論”而被迫中斷后,又因主張“臺獨”的民進黨上臺而前景黯淡。國民黨和大陸學者中有人不約而同提出用“九二共識”這個新詞概括兩會共識,為恢復兩會接觸商談創造條件。大陸方面考慮到當時對臺工作主要任務是反對和遏制“臺獨”分裂活動,為避免給民進黨可乘之機,團結泛藍陣營共同反對“臺獨”,應更多強調雙方共同堅持共識的核心要義。因此,海協會在堅持以往對兩會共識概括的同時,開始更多使用“1992年兩會共識”,并逐步過渡到使用“九二共識”的提法。“九二共識”一詞開始在兩岸之間流行起來。
“九二共識”四個字,絲毫沒有改變雙方達成共識的內涵。達成共識時雙方都明確表達了堅持一個中國原則、追求國家統一的態度,“九二共識”有這個內核和指向;同時,國民黨在2000年臺灣地區領導人選舉中失利后,李登輝被迫辭去黨主席職務,由連戰接任。連戰拋棄了李登輝“兩國論”路線,回歸國民黨傳統的一個中國立場,并有意與大陸方面發展關系。這也為使用“九二共識”這個概括提供了一方面的條件。“九二共識”可以成為國共雙方對于兩會共識概括的最大公約數,有利于兩岸擱置爭議、務實交往。
陳水扁甫上臺時,為減輕來自大陸的壓力,在“5.20”就職演說中作出“四不一沒有”的承諾。當天中共中央臺辦、國務院臺辦受權發表聲明,認為該講話“在接受一個中國原則這個關鍵問題上采取了回避、模糊的態度”,指出“只要臺灣當局明確承諾不搞‘兩國論’,明確承諾堅持海協與臺灣海基會1992年達成的各自以口頭方式表述‘海峽兩岸均堅持一個中國原則’的共識,我們愿意授權海協與臺灣方面授權的團體和人士接觸對話”。陳水扁經過很短一段時間搖擺后,拒絕接受“九二共識”,把“九二共識”歪曲為“沒有共識的共識”;用“九二精神”和“九二香港會談為基礎”取代“九二共識”;自稱接受“九二共識”是向中共“投降”。臺灣海基會則從承認“九二共識”轉為將其解釋為“擱置爭議,繼續對話交流”,再到以“九二會談”代替“九二共識”,將“一個中國”說成“兩岸恢復對話必須排除的障礙”,一步步迎合陳水扁的政治立場和需要。
2004年3月,民進黨在臺灣地區領導人選舉中利用投票前夕離奇的“3.19槍擊案”,翻轉明顯落后的選情,以極微弱多數再次勝出。陳水扁連任后開始“催生臺灣新憲法”,進行“臺灣法理獨立”冒險。國民黨、親民黨則認為應進一步加強與大陸方面交往,改善與發展兩岸關系。2005年4月至5月,中共中央和總書記胡錦濤邀請國民黨主席連戰、親民黨主席宋楚瑜相繼來訪。“胡連會”后發布了《兩岸和平發展共同愿景》,宣布“堅持‘九二共識’,反對‘臺獨’”是“兩黨的共同主張”,表示“促進兩岸在‘九二共識’的基礎上盡速恢復平等協商”。這是國共兩黨首次將共同堅持“九二共識”寫入書面文件。“胡宋會”后發表了新聞公報,明載“一九九二年兩岸達成的共識應受尊重”,并應親民黨要求將兩會當年口頭表述的共識內容列入公報,表示“在前述兩岸各自表明均堅持一個中國原則,即‘九二共識’(‘兩岸一中’)的基礎上,盡速恢復兩岸平等協商談判”。這是構成“九二共識”內容的兩段話首次列入正式文件。這兩次會談奠定了大陸方面與泛藍陣營交流對話的共同政治基礎,也鞏固了“九二共識”的地位。
(三)2008年至2016年
這一時期,臺灣局勢因2008年5月國民黨在臺灣重新執政而發生重大積極變化,兩岸關系發展出現難得機遇。國共兩黨、兩岸雙方在堅持“九二共識”、反對“臺獨”的政治基礎上建立基本互信,推動兩岸關系取得一系列突破性進展和重要成果,開辟了前所未有的和平發展新局面。但同時,民進黨堅持“臺獨”立場,阻撓兩岸關系發展;美國施行“亞太再平衡”戰略,利用臺灣問題遏制中國崛起的力度加大。以2014年3月“太陽花風潮”為轉折,臺灣島內不利于兩岸關系和平發展的因素潛滋暗長。
體現在兩會共識方面,國共兩黨、兩岸雙方能夠以“九二共識”為最大公約數,互釋善意,推動兩岸政治互動屢上新臺階。2008年5月26日、29日,臺灣海基會與海協會先后互致函電,在“九二共識”基礎上恢復中斷9年之久的制度化協商。此后至2015年8月,兩會共舉行11次負責人會談,簽署23項協議,達成一系列共識,拓展兩岸合作領域,豐富兩岸交往內涵,推動兩岸關系和平發展進程,為兩岸同胞帶來實實在在的利益。2014年2月,在“九二共識”基礎上,國臺辦與臺灣方面“陸委會”建立常態化聯系溝通機制,此后兩部門負責人舉行3次工作會面,對于處理兩岸關系重點難點問題、提升兩岸交往制度化水平發揮了重要作用。2015年11月7日,中共中央總書記、國家主席習近平同臺灣地區領導人馬英九在新加坡舉行歷史性會晤,這是1949年以來兩岸領導人首次會晤。雙方都表達了堅持“九二共識”的態度。習近平指出,7年來兩岸關系能夠實現和平發展,關鍵在于雙方確立了堅持“九二共識”、反對“臺獨”的共同政治基礎。沒有這個定海神針,和平發展之舟就會遭遇驚濤駭浪,甚至徹底傾覆。馬英九表示,“九二共識”是實現兩岸和平發展的共同政治基礎,兩岸要鞏固“九二共識”。這是兩岸領導人面對面對堅持“九二共識”的共同確認,意義重大深遠。
盡管馬英九在臺灣仍將“九二共識”說成“一個中國,各自表述”或“九二共識,一中各表”,但他也多次表示,“一中各表”不會表成“兩個中國”,更不會表成“臺灣獨立”,“兩岸關系不是國與國關系”,“不論對內對外都不會推動‘兩個中國’‘一中一臺’或‘臺灣獨立’”。國民黨及其當局在兩岸交往正式場合談到“九二共識”時,也能夠突出共識,淡化分歧。比如,2013年6月13日,時任國民黨榮譽主席吳伯雄在同習近平會見時表示:“堅持‘九二共識’、反對‘臺獨’是國共兩黨一致的立場,是兩岸關系和平發展的基礎。兩岸各自的法律、體制都實行一個中國原則,都用一個中國框架定位兩岸關系,而不是‘國與國’的關系。”2013年7月20日馬英九連任國民黨主席,其在回復習近平賀電時用了海協會對“九二共識”的概括,表示“1992年,海峽兩岸達成‘各自以口頭聲明方式表達堅持一個中國原則’的共識”。2015年5月4日,時任國民黨主席朱立倫在同習近平會見時表示:“1992年在海協海基兩會共同努力下,達成兩岸同屬一中的‘九二共識’,在此基礎上,雙方進行多次會談,把兩岸對抗紛擾轉變為合作交流。2005年后,國民黨把‘九二共識’納入黨綱。”2016年11月1日,時任國民黨主席洪秀柱在同習近平會見時表示:“國共兩黨應繼續在‘九二共識’、反對‘臺獨’的基礎上,加強溝通機制,推動擴大兩岸經貿和民間交流往來。”
2012年臺灣地區領導人競選期間,馬英九將兩岸“和平紅利”與“九二共識”相連接,以爭取選民支持。投票前幾天,臺灣重量級企業家相繼出面力挺“九二共識”,使得“九二共識”在臺灣深入人心。臺灣輿論普遍認為“九二共識”在這次選舉中起了重要作用,有的還認為“九二共識”是“兩岸關系總開關”。2012年11月,中共十八大報告提出:“兩岸雙方應恪守反對‘臺獨’、堅持‘九二共識’的共同立場,增進維護一個中國框架的共同認知,在此基礎上求同存異。”這是中共黨代會第一次把堅持“九二共識”寫入正式文件,進一步擴大了“九二共識”的影響,增強了它的重要作用。
民進黨面對在2012年臺灣地區領導人選舉中的失敗,改換策略,將矛頭對準馬英九最引以為豪的兩岸經濟合作,大肆攻擊兩岸經濟合作“圖利大財團”“導致臺灣貧富差距拉大”等,使得“九二共識=和平紅利”的認知在臺灣逐步失去市場。在民進黨蠱惑策動下,在“去中國化”“臺獨史觀”“臺獨文化”教育下長大的臺灣年輕人于2014年3月掀起了“太陽花風潮”,導致兩會簽署的《海峽兩岸服務貿易協議》無法在臺灣生效,國民黨當局陷于很大被動,臺灣政局發生不利于國民黨的變化。
(四)2016年以來
這一時期,臺灣再次發生政黨輪替。民進黨2016年5月再次在臺灣上臺后,頑固堅持“臺獨”立場,拒絕接受“九二共識”,利用特朗普、拜登兩屆政府為保住美國世界霸主地位、將中國大陸作為最主要戰略競爭對手、動用各種手段包括打“臺灣牌”全面圍堵中國大陸之機,主動貼靠,“倚美謀獨”。國民黨欲振乏力,大陸政策搖擺甚至倒退。兩岸制度化聯系溝通機制停擺,各領域交流合作受到不同程度影響,兩岸民眾對立情緒上升,兩岸關系面臨復雜嚴峻挑戰。
蔡英文在競選期間,為緩解大陸壓力,爭取選票,標榜“維系臺海和平及持續兩岸關系穩定發展的現狀”;當選后表示“理解和尊重”1992年兩岸兩會“達成了若干共同認知與諒解”;就職演說時表示“1992年兩岸兩會秉持相互諒解、求同存異的政治思維,進行溝通協商,達成若干的共同認知與諒解,我尊重這個歷史事實”,但就是不說“九二共識”。中臺辦、國臺辦負責人發表談話指出:“臺灣當局新領導人在20日的講話中,提到1992年兩岸兩會會談和達成了若干共同認知,表示要依據現行規定和有關條例處理兩岸關系事務,在既有政治基礎上持續推動兩岸關系和平穩定發展。但是,在兩岸同胞最關切的兩岸關系性質這一根本問題上采取模糊態度,沒有明確承認‘九二共識’和認同其核心意涵,沒有提出確保兩岸關系和平穩定發展的具體辦法。這是一份沒有完成的答卷。”此后,蔡英文始終不完成這份“答卷”。她不斷歪曲否定“九二共識”,先是聲稱“九二共識”是“大陸單方面設定的政治架構”,后是聲稱“‘九二共識’已經翻過兩岸歷史的一頁”。
在臺灣現實政治環境下,國民黨內一些人對“九二共識”的態度出現搖擺。2018年11月,在韓國瑜及“韓流”帶動下,國民黨在市縣級選舉中大勝。競選中韓國瑜多次表態“九二共識”是兩岸關系的“定海神針”,其他參選的藍營人士也紛紛跟進。然而,受多種因素影響,國民黨在2020年1月臺灣地區領導人和民意代表選舉中大敗,黨內不少人將之歸罪于“九二共識”。一些青壯派認為“九二共識”已被民進黨扭曲和污名化,國民黨應將之“替代”或“廢棄”,重新考慮兩岸政策定位。馬英九、連戰、吳伯雄、洪秀柱、吳敦義、蘇起、高孔廉等則肯定“九二共識”的重要作用和歷史貢獻,傾向維持“九二共識、一中各表”的傳統論述。經過論爭,2020年9月6日國民黨第二十屆第四次“全代會”推出“兩岸政策”,宣稱“將基于‘九二共識’,應用延續于兩岸互動”,但強調“九二共識”的基礎是“中華民國憲法”。朱立倫擔任國民黨主席后,對“九二共識”有過錯誤說法。但總體上講,國民黨仍堅持“九二共識”、反對“臺獨”。
在兩岸關系面臨復雜嚴峻挑戰的形勢下,大陸方面繼續高舉堅持“九二共識”的鮮明旗幟,繼續敞開兩岸協商大門。2017年10月中共十九大報告強調:“體現一個中國原則的‘九二共識’明確界定了兩岸關系的根本性質,是確保兩岸關系和平發展的關鍵。”2019年1月2日習近平總書記在《告臺灣同胞書》發表40周年紀念會上的重要講話高度評價“九二共識”的重要作用,倡議“在堅持‘九二共識’、反對‘臺獨’的共同政治基礎上,兩岸各政黨、各界別推舉代表性人士,就兩岸關系和民族未來開展廣泛深入的民主協商,就推動兩岸關系和平發展達成制度性安排”。2022年7月26日中央舉辦的“九二共識”30周年座談會,回顧歷史經緯,啟示當下未來,期能為當前嚴峻復雜的兩岸關系指明前進的方向。
四、 歷史啟示:揭橥同屬一中的統一大勢
綜合上述歷史脈絡梳理,可以從邏輯判斷、事實判斷、價值判斷三個角度,證明1992年兩岸雙方達成了體現一個中國原則的“九二共識”。這個共識的核心要義是“海峽兩岸同屬一個中國,共同努力謀求國家統一”,它在推動兩岸關系發展中發揮了重要作用。
(一)邏輯判斷角度
30年前,兩岸長期隔絕狀態甫被打破,兩岸民間交往蓬勃興起,兩岸協商談判應運而生。面對兩岸存在根深蒂固政治分歧的現實,為了保證兩岸商談朝著正確方向推進,大陸方面要求臺灣方面在事務性商談中表明堅持一個中國原則的態度,并提出了務實靈活的辦法。在大陸方面堅定主張和不懈努力下,臺灣方面認識到無法回避這個問題,加之當時兩岸都認為只有一個中國,都追求實現國家統一,也使共識的達成成為可能。經過一年多的努力,雙方就如何表述“海峽兩岸均堅持一個中國原則”達成了共識。共識達成后,為一個國家內部事務的處理找到了合情合理的特別辦法,也為來年汪辜會談的舉行奠定了基礎、創造了條件。可以想見,在兩岸政治分歧沒有解決的情況下,如果沒有達成共識,雙方各執己見,是無法推進商談的。同時對于努力實現國家統一的大陸方面而言,也是不會任由兩岸商談在沒有一個中國原則為基礎的情況下漫無目標開展的。因此,無論是從可能性還是必要性而言,“九二共識”的達成都是邏輯的必然。
(二)事實判斷角度
1992年兩會達成共識,有兩會函電往來為憑,有兩岸媒體報道為證。共識達成的方法和概括沒統一,不影響共識達成的事實和內容的客觀存在。共識的內容就是經過各自授權和雙方協商、相互認可的兩段文字。文字中雙方都表明了“堅持一個中國原則”和“努力謀求國家統一”的態度;對于一個中國的政治涵義,海基會表示“認知各有不同”,海協會表示“在事務性商談中不涉及”。把這四句話聯起來,可以形成一個完整的句子,就是:雙方堅持一個中國原則,努力謀求國家統一,對于一個中國政治涵義的認知各有不同,在事務性商談中不涉及。簡而言之,就是一個中國,共謀統一,求同存異,以利協商。民進黨不接受“九二共識”,還妄稱“沒有達成共識”“沒有共識的共識”等,不僅是故意無視、抹殺事實,也是對歷史的不尊重。2002年臺“陸委會”前主委蘇起撰文表示,“共識的形式是函電往返與各自的口頭表述”,“但不可否認地,函電往返仍是‘換文’(exchange of notes or letters)的一種”,“所以論者可以批評它沒有單一文件,但不能批評它沒有文件,或沒有共識”。2012年時任臺灣地區領導人馬英九在出席海基會主辦的學術研討會時回憶,海協會“除了以72個字說明他們口頭表述的內容外,也將我方表述原文全部共83字作為附件。換句話說,‘九二共識’雙方的表述內容是白紙黑字,是歷史的事實”。30年來,“九二共識”歷經兩岸關系風雨洗禮和互動檢驗,被證明是抹殺不了、歪曲不了、推翻不了的事實。
(三)價值判斷角度
“九二共識”是為了推動兩岸協商談判和改善發展兩岸關系的重要探索,是原則堅定性和策略靈活性有機結合的產物,體現了求同存異的智慧,建構了兩岸基本政治互信的基礎,提供了良性互動的可能,是改善和發展兩岸關系共同政治基礎的重要組成部分。“九二共識”是在兩岸雙方都表明了堅持一個中國原則、努力謀求國家統一態度的基礎上達成的,它的核心要義是“海峽兩岸同屬一個中國,共同努力謀求國家統一”,這也是它的核心價值。
第一,“九二共識”界定了兩岸關系基本性質。1949年以來,盡管兩岸尚未統一,但主權沒有分割、領土沒有分裂,仍然同屬一個中國。“九二共識”的最大作用是確立了兩岸均堅持一個中國原則這一共同認知,宣示了努力謀求國家統一這一共同追求,由此明確了兩岸事務是一個國家內部的事務,兩岸關系過去不是、現在不是、未來也不可能是國與國的關系。對待“九二共識”的態度,是檢驗對兩岸關系性質認知的試金石,是建構兩岸政治互信的敲門磚。從“九二共識”入手,兩岸關系就有了良性互動的關鍵支點,就有了用誠意尋求解決方案的政治動能,從而才有平等協商、善意溝通直至最終解決問題的條件。
第二,“九二共識”奠定了兩岸商談政治基礎。在“九二共識”基礎上進行的兩岸受權民間團體的商談,創造了在兩岸政治分歧沒有解決情況下的獨特方式,這在世界上都是十分罕見的。體現在商談程序安排上,如兩岸業務主管部門人員以兩會理事或董事名義進行商談;代辦代持入境證件;不在官方辦公地點會面接觸,避開對方不能接受的旗幟和標志等。體現在具有鮮明兩岸特色的協議文本上,如回避國際法術語(如《海峽兩岸共同打擊犯罪及司法互助協議》分別用“司法互助”“遣返”“私渡”等替代國際協議中通常使用的“司法協助”“引渡”“偷渡”等);設計不同于一般條約的制度安排(如《海峽兩岸投資保護和促進協議》合理借鑒傳統雙邊投資協議中投資爭端的第三方仲裁程序,創設獨特的兩岸投資補償爭議的調解機制等);簽署協議日期避開敏感紀年等。這說明在“九二共識”基礎上,兩岸雙方愿意運用智慧去解決看似困難的問題。
第三,“九二共識”拓展了兩岸關系發展空間。“九二共識”最初是為了確保兩會商談的正確方向而達成的,但其價值和功用卻能歷久彌新、發揚光大。正所謂“其作始也簡,其將畢也必巨”。無論是兩會制度化協商機制,還是國共兩黨達成《兩岸和平發展共同愿景》,或者是國臺辦與臺灣方面“陸委會”之間建立常態化聯系溝通機制,乃至兩岸領導人歷史性會晤,都一脈相承地包含了對“九二共識”的確認與堅持。30年來兩岸關系歷程從正反兩個方面反復證明,“九二共識”攸關臺海和平穩定和兩岸同胞利益福祉,對于兩岸建立政治互信、開展協商談判,發揮了不可替代的重要作用。堅持“九二共識”,兩岸關系改善發展就有愿景和可能;反之,兩岸關系倒退和惡化也將不知伊于胡底。
兩岸之道,唯尚和合;同源交流,信誠為本。兩岸同屬一個中國,兩岸同胞同屬中華民族,和則兩利,合則雙贏。通過協商談判實現祖國和平統一,是解決臺灣問題的最優途徑。希望臺灣同胞能夠走進真實的歷史,慎思明辨,認同“九二共識”,反對任何形式的“臺獨”分裂行徑,推動兩岸關系早日回歸正軌,向著和平統一的方向前進。


打印


京公網安備 11011202003967號